面向人工智能与类人机器人等应用,高效且多功能的视觉系统需要同时具备高速光探测(photodetector, PD)与类脑视觉感知-存储(neuromorphic vision sensor, NVS)能力。然而,现有方案往往依赖更复杂的器件结构或工艺流程,使得单一器件双模式转换在集成度与制造复杂度之间难以兼顾。
针对上述瓶颈,近日,清华大学机械工程系材料成形制造研究所邹贵生教授、刘磊副教授、霍金鹏助理研究员团队创新性提出微区飞秒激光沉积(Microzone Femtosecond Laser Deposition,M-FLD):通过聚焦飞秒激光烧蚀微尺度二维黑磷(BP)靶材,实现BP纳米颗粒在器件指定区域的原位、局域沉积,并与MoS2纳米薄膜沟道构建 0D/2D 异质结构。进一步结合 h-BN纳米掩膜对沉积区域进行选择性保护与限定,构建出空间非对称的0D-BP/2D-MoS2结构,为双模式光电转换提供了结构基础。

图1. M-FLD及双模光电器件的制备
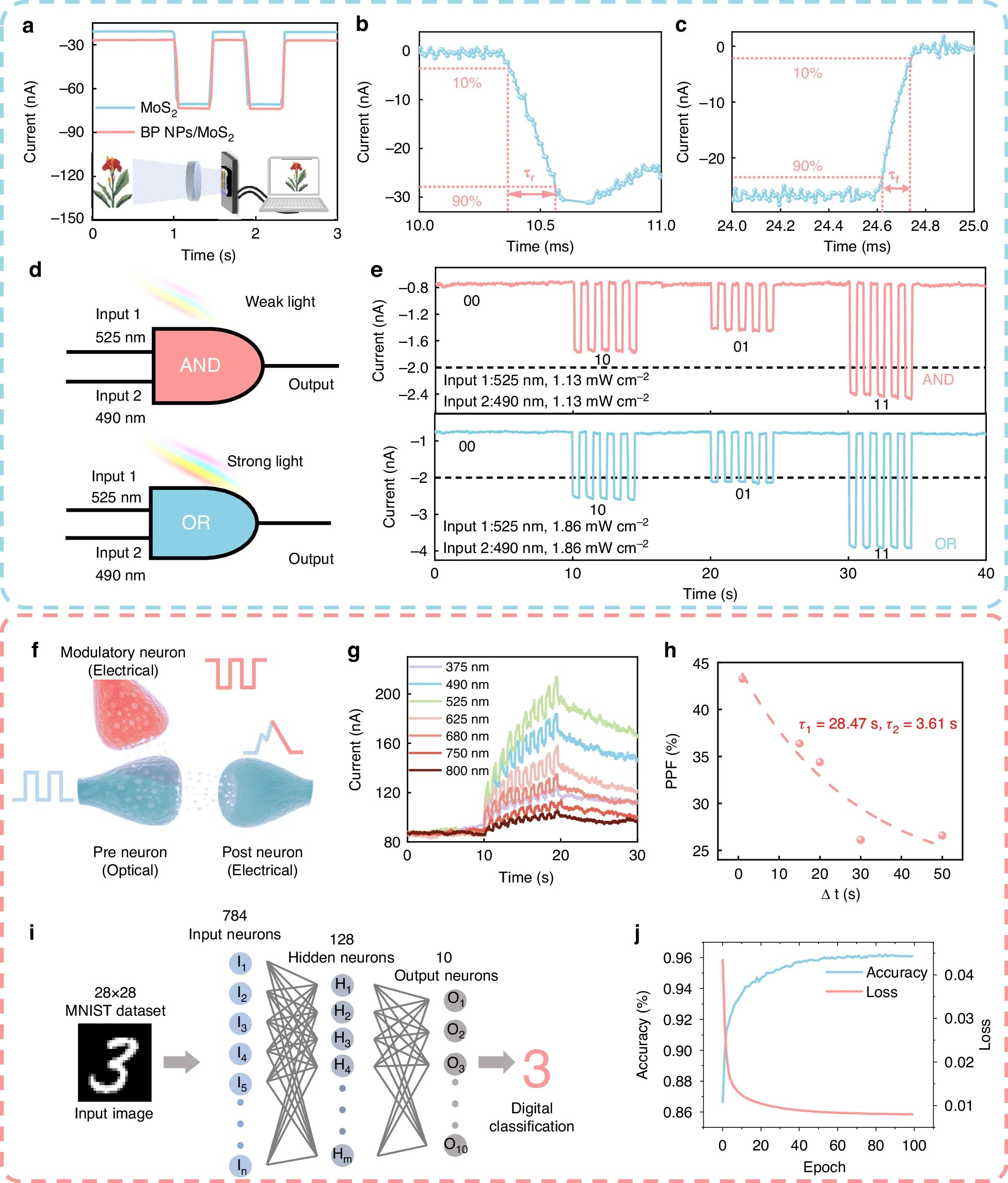
在器件工作机制上,该空间非对称W结构使得器件在不同通电方向下呈现显著差异化光学响应:通过改变 Vds 的方向,器件可在PD模式与NVS模式之间实现可逆转换,避免了额外端口/复杂门控带来的集成负担。器件可感知最高3030 Hz的高频光信号,单次活动的光能耗仅191.2 pJ,在MNIST手写数字识别任务的仿真中实现96.20%的识别准确率。

图2. 双模光电器件的应用
研究团队表示,面向下一代类人智能视觉与高集成光电系统,通过“微区原位制造+单器件双模式可逆切换”,为构建高性能、低能耗且具备规模化潜力的神经形态光电器件提供了新的思路。
相关研究成果以“Dual-mode 0D/2D Spatial Asymmetry Optoelectronic Device Enabled by in situ Microzone Femtosecond Laser Deposition”为题,发表于Spinger Nature旗下期刊《Light: Science &Applications》(IF 23.4,国际光学领域顶级期刊之一)。清华大学机械系22级直博生李泽华为第一作者,邹贵生教授为第二作者,刘磊副教授、霍金鹏助理研究员为共同通讯作者。博士后冯斌、孙天鸣、肖宇(上海交通大学)、霍佳丽(新加坡国立大学)、博士生彭锦等亦对该工作做出贡献。研究获国家自然科学基金、北京市自然科学基金等项目支持。
论文链接:
https://doi.org/10.1038/s41377-026-02195-8