English

首页
新闻动态+
当前位置: 首页 > 新闻动态 > 正文
清华机械系熊卓、张婷课题组在太空实现肿瘤模型3D打印,发现耐药癌细胞对药物变敏感


摘要

空间特殊的微重力环境有助于通过三维(3D)生物打印方法构建精确的仿生肿瘤模型,可用于评估空间环境对肿瘤的复合效应,从而深入了解疾病的原理和潜在的治疗方法。通过太空生物3D打印构建精准肿瘤病理模型,对于太空肿瘤研究具有重要意义。2023年6月7日,清华大学机械工程系熊卓教授和张婷副教授课题组(BRE团队)研发的肿瘤模型太空3D打印与培养系统顺利在酒泉卫星发射中心发射升空进入预定轨道并完成在轨试验,开创了肿瘤模型太空3D打印的先河。

近期BRE团队在Advanced Materials(最新影响因子:29.4)发表题为“Satellite-based On-orbit Printing of 3D Tumor Models”文章,发布了本次太空试验的结果,首次实现了肿瘤模型在轨3D打印,开发了基于机器学习的太空自动显微成像技术,发现耐药癌细胞在太空环境对化疗药物变敏感,预示着未来肿瘤治疗新的可能途径。本文第一作者为清华大学机械系生物制造中心20级博士生莫兴武、博士后张艳梅(现为北京市科学技术研究院副研究员)及22级博士生王子萱,通讯作者为清华大学机械系生物制造中心副主任熊卓教授,共同通讯作者包括张婷副教授和方永聪助理研究员。清华大学机械系生物制造中心23级博士生周显昊、21级博士生张真睿、20级硕士毕业生郭依涵(现为北京宇航系统工程研究所工程师)以及科研助理范籽恋(现为英国南安普顿大学博士生)共同参与了本工作。清源泰硕(北京)生物科技有限公司及中国科学院空间应用工程与技术中心对本研究提供了重要支持。


背景介绍

随着全球商业航天事业的发展,人类进入了新的航天黄金时代。以往的研究表明,太空环境对人体有显著影响。肿瘤是全球重大的公共卫生问题,空间环境下的肿瘤相关研究是空间生物学的热门研究方向。然而,空间肿瘤生物学研究大多在微重力模拟装置或二维培养系统中进行,既不能模拟真实的空间环境,也不能反映复杂的肿瘤微环境。与2D培养相比,3D打印肿瘤结构为评估空间环境对肿瘤的复合效应提供了精准的仿生模型,有助于促进肿瘤进展和潜在抗肿瘤治疗的探索。

迄今为止,太空3D生物打印在全球范围内仍处于起步阶段。尽管Mironov等人通过磁悬浮组装在太空成功制造了3D组织结构,但它只能组装简单的球形结构,不能被视为真正的3D打印。对于挤出打印,微重力环境可以消除对高粘度生物材料和能够承受重力的支撑介质的需求,从而提高软组织结构的打印保真度。据NASA报道,Techshot(后来被Redwire收购)开发并推出了3D生物制造设施(BFF),用于打印高分辨率半月板和心脏组织类似物。最近,德国公司OHB与欧洲航天局合作开发了一款手持式3D生物打印机,可以打印不含细胞的敷料来覆盖浅表皮肤伤口。然而,迄今为止这些研究大多以新闻报道的形式出现,关于太空3D生物打印的同行评审科学论文很少。

除了火箭发射的严格限制和成本外,还需考虑微重力、空间辐射和其他环境因素对细胞的影响,实现在轨3D生物打印很具挑战性。为了应对这些挑战,本研究开发了一种小型化、自动化的太空3D生物打印设备,其具有体积小(220×250×150mm),重量轻(约6公斤)的特点以适合人造卫星平台。所开发的设备可自动控制实现3D打印、自动对焦和荧光成像功能,从而实现打印质量保证和及时反馈。为支持复杂肿瘤模型的在轨3D打印和长期培养,本研究开发了一种基于微凝胶的双相热敏(MBT)生物墨水和悬浮介质,具有出色的存储性能和抗泄漏性,以适应潜在的发射延迟和振动。最终在近地轨道研究卫星上成功实现了在轨打印具有稳定形态和中等细胞活力的复杂肿瘤模型。实验结果显示3D肿瘤模型可能在太空中比在地球上对抗肿瘤药物更敏感,这有助于加速太空肿瘤生物学和医学的未来研究。


undefined

图1 太空3D生物打印实验流程图


空间3D生物打印设备开发

受限于当前较高的火箭发射成本以及卫星承载载荷的体积和重量的限制,空间生物打印装置必须非常紧凑、轻便且结构强度高。因此,本研究开发了一种尺寸仅220×250×150mm、重量仅6公斤的空间生物打印装置,用于在轨打印复杂肿瘤模型。空间生物打印装置主要包括3D打印模块、生物模块、显微镜模块和控制模块(图2A)。生物模块包括2个装有用于嵌入打印的悬浮介质的大室和8个装有肿瘤类组装体和培养基的小室,用于研究在太空中肿瘤模型的药物反应(图2B)。

卫星入轨后,在控制模块驱动下将打印和生物模块加热至设定温度,然后设备通过3D打印模块对肿瘤模型进行在轨3D打印(图2E)。打印后,显微镜模块自动捕获生物样本的明场和荧光图像,并将其传输到卫星,然后传输到地面(图2F)。总而言之,本研究设计了一种紧凑、集成、可靠的装置,能够进行在轨3D打印、观测和培养,为未来的太空实验奠定了基础。


undefined

图2 用于在轨实验的太空3D生物打印设备


适合太空环境的功能性MBT生物墨水

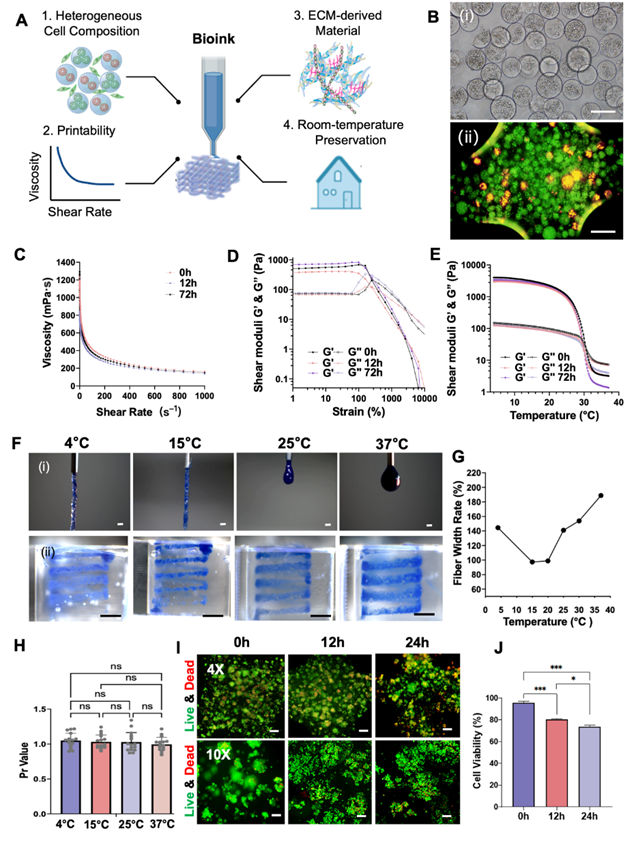
由于潜在的发射延迟需求,需要开发一种可以在室温下保存至少24小时,同时保持可打印性和细胞活力的生物墨水。本研究开发了一种基于微凝胶的双相热敏(MBT)生物墨水,可以解决延迟发射挑战并模拟肿瘤微环境(图3A)。MBT生物墨水具有高度生物相容性,因为微凝胶相(8%GelMA)和连续相(7.5%GelMA/1.5%HAMA)均源自细胞外基质)。MBT生物墨水表现出必要的剪切稀化(图3C)和应变屈服(图3D)流变特性以及温度敏感性(图3E)。在室温下储存长达72小时并没有改变MBT生物墨水的流变特性。活/死荧光染色显示室温存储24小时后,打印结构的细胞活力从95.6±2.47%降至73.6±2.77%(图3I-J)。这表明细胞并未因短期存储而受到严重损坏,从而减轻了延迟发射的负面影响。

由于小型卫星体积和能量的限制而缺乏主动制冷和精确的温度控制,因此与温度无关的打印能力至关重要。本研究使用21G喷嘴在不同温度(即4°C、15°C、25°C和37°C)下挤出墨水,定量分析表明4°C至37°C之间的温度变化不影响墨水的可打印性(图3H)。


undefined

图3 MBT 生物墨水的设计和表征


适用于太空环境的多功能MBT悬浮介质

考虑到卫星操作的无人性质,在打印结束后的培养过程中通常很难进行培养基灌注。因此,本研究提出了一种嵌入式3D生物打印策略,该策略利用悬浮介质支持墨水的3D打印和肿瘤模型的原位培养(图4A)。结果表明,MBT悬浮介质可用于高保真度打印复杂结构(例如网格)(图4B)。流变测试表明悬浮介质具有剪切稀化和自修复特性(图4C),有利于嵌入打印。对螺旋结构的定量测量表明,丝的宽度和间距不受打印温度影响(图4D-E)。悬浮介质填充到生物模块后,在4℃下快速固化,此时即使倒置也不会在容器内流动,从而防止由于火箭发射过程中的强烈振动而发生泄漏。在37℃的悬浮培养基中培养的打印的构建体在长达72小时内保持高细胞活力(24小时:93.7±0.94%;48小时:73.6±3.38%;72小时,65.4±2.93%)(图4I-J)。


undefined

图4 MBT悬浮介质的设计和表征


基于机器学习的自动对焦算法

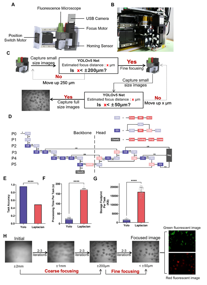
本研究开发了一个显微镜模块用于在在轨培养期间观察监测生物样本(图5A-B)。传统的图像清晰度算法(例如拉普拉斯算法)在评估图像清晰度方面的效果相对有限,通过深度学习结合人工智能技术来更有效地评估图像。本研究基于YOLOv5的分类模型来分析单个输入图(图5D),计算拍摄位置与实际对焦位置之间的距离差及其相关概率,以获得估计对焦距离(EFD)指数来评估拍摄位置与实际焦点位置之间的距离,该指数通过调焦电机引导显微镜的垂直移动进行自动对焦。50次试验中,基于YOLO的算法成功实现了43次聚焦任务,并获得了清晰有效的明场图像,而基于拉普拉斯的算法仅成功了22次(图5E)。此外基于YOLO的算法仅使用传统算法14.4%的处理时间(图5F)和9.8%的存储空间(图5G)。在不到10次迭代的时间内就捕获了高质量的明场和红绿荧光图像(图5H),验证了基于YOLO的算法的准确性和可靠性。这项工作表明神经网络算法在图像处理和分析方面表现出显着的优势,这为未来空间生命科学和医学的研究提供了新的可能性。


undefined

图5 自动对焦观察示意图及表征


复杂肿瘤模型的在轨 3D 打印

本研究通过酒泉卫星发射中心发射了卫星对肿瘤模型进行了在轨3D打印研究。如图6A所示,本研究打印了一个底部为网格结构顶部为方形螺旋结构以展示打印能力。肿瘤模型包括绿色荧光蛋白(GFP)标记的肺癌H460细胞、红色荧光蛋白(RFP)标记的H460耐药细胞和CAF细胞。培养三天后,打印的肿瘤模型形成致密且异质的肿瘤实质结构,周围被细长的基质CAF包围(图6B),与体内肿瘤组织相似。图6C展示了地球上和太空中肿瘤模型的嵌入式打印和405nm紫外线交联过程。3D生物打印过程本身在太空中与在地球上并没有表现出实质性差异。值得注意的是,MBT悬浮介质在地面上的应力松弛导致结构在原位培养过程中下沉(图6D)。在轨打印结构在至少三天内仍保持其原始形状和位置。定量分析(图6E-F)显示打印结构在空间中形状保真度较高,这对于原位培养和3D肿瘤模型的观察非常有益。每隔12小时捕获肿瘤模型的荧光图像,在太空60小时后,细胞活性下降至约75%。在地面细胞的荧光强度也随着时间的推移逐渐降低(图6H)。


undefined

图6 复杂肿瘤模型的在轨 3D 打印



在轨抗肿瘤药物测试

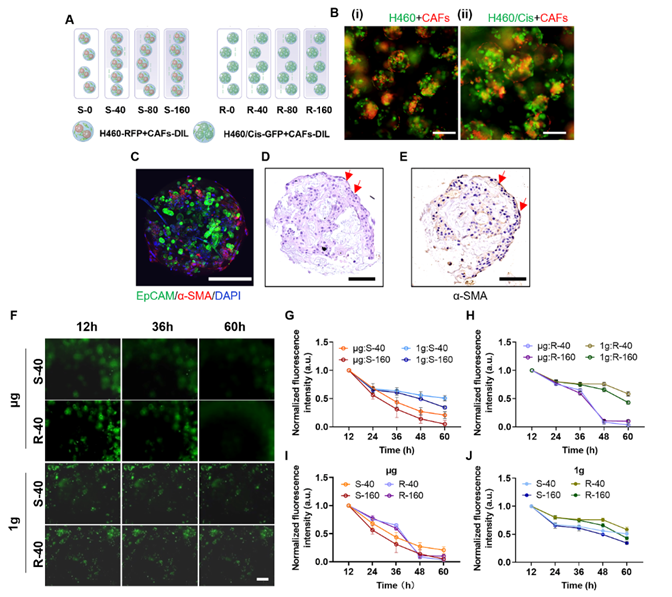
本研究关注太空环境对肺癌细胞对化疗药物反应的复合效应。本研究设计了一个带有 8 孔室的生物模块,其中装有药物敏感和耐药的H460/CAF肿瘤类装配体。敏感组和耐药组均给予不同剂量的药物治疗。荧光染色(图7C)和组织学染色(图7D-E)显示,培养一周的肿瘤类装配体发育成肿瘤组织样结构,具有肿瘤实质和实质癌细胞周围的基质成分,与体内肿瘤组织相似。本研究在不同时间点的相同预定位置在地面和太空同时捕获明场和荧光图像以准确评估不同组中的荧光强度(即细胞活性)变化,结果表明耐药组和敏感组细胞活性在太空环境中给药36小时后均表现出显著变化。这些反应在太空中也比在地球上更加迅速和敏感(图7F)。与地面条件相似,太空环境中的耐药组比药物敏感组耐药性更强(图7G-J)。本研究的研究结果表明,空间微环境可能会大大增强细胞对化疗药物的反应性,从而使耐药细胞更容易接受抗肿瘤治疗


undefined

图7 太空环境影响癌细胞对药物的反应




总结与展望

本研究通过创新的生物墨水设计、生物打印技术与装备研发,首次实现了肿瘤模型在轨3D打印,发现耐药癌细胞在太空环境对化疗药物变敏感,有望加速太空生物医学研究,同时为肿瘤治疗提供新思路。


参考文献

Xingwu Mo#, Yanmei Zhang#, Zixuan Wang#, Xianhao Zhou, Zhenrui Zhang, Yongcong Fang*, Zilian Fan, Yihan Guo, Ting Zhang*, Zhuo Xiong*. Satellite-based On-orbit Printing of 3D Tumor Models.Advanced Materials, 2023.

网页链接:https://doi.org/10.1002/adma.202309618



关于BRE团队:

Bioprinting and Regeneration Engineering(BRE):清华大学生物制造中心生物打印与再生工程团队,聚焦生物制造、生物3D打印、再生医学、组织工程等前沿领域,分享进展,交流体会。



撰稿人:莫兴武

编辑:张琪琪

审核:赵玥、熊卓

联系方式

010-62773642

mayue@tsinghua.edu.cn

北京市海淀区清华大学李兆基科技大楼A401(校园地图)

机械工程系

系官微

机械工程系

机械正发声

机械工程系

机械之声

机械工程系

校友分会

Copyright © 2020 清华大学机械工程系 版权所有